图知网
搜索
首页
热门推荐
图片分类
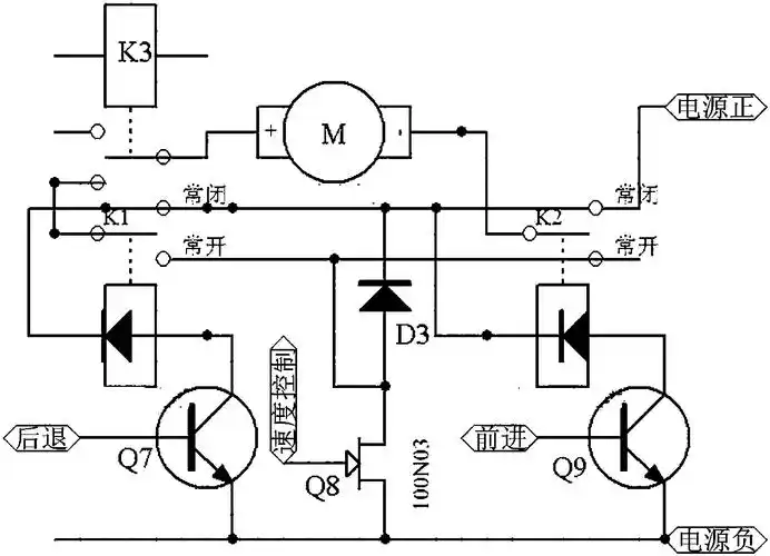
直流电机h桥驱动电路
下载原图
相关图片
micro sstc驱动电路
买了块逆变驱动板,可是不知道怎么驱动场效应管,谁能教教我怎么驱动场
h桥电机驱动电路遇到的问题
请教如何设计一个可以pwm控制1wled的驱动电路
一种具有空档功能的新型童车电机驱动电路
逆变器控制与驱动电路图
为你推荐
淡泊· 宁静 【唯美音画】
正等轴测图练习ppt模板
这是谁家的猪这么牛,请老铁们鉴定这是什么猪!
并提供《stay》钢琴曲在线试听,《stay》钢琴谱(简谱)下载
谢国民:泰国首富的中国情结,变卖产业投资中国,最后加入中国籍
霸气女头像超拽闺蜜动漫高清图片
田岛绿光贴墙吊顶水平仪高精度强光细线红外线激光水平仪
《我不是精英》今日开播 邓家佳承包雷佳音的"后半生"