图知网
搜索
首页
热门推荐
图片分类
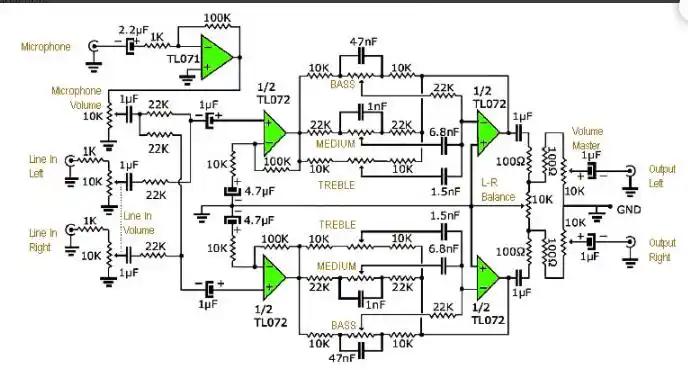
无线话筒音响混音电路的制作方法
下载原图
相关图片
音频混合器 _音频电路_电路图_114ic交易网
cn203734841u_一种八进两出混音器的控制电路失效
立体声控制组件列表集成电路tl072:2tl071:1电阻器全部 1/4w22k欧姆
混音器(blackfin)
三通道混音器电路
无线话筒的电路图
为你推荐
黄金分割是很好的解释,但并不是采用3:2画幅的主要原因如果我们再来看
明代大明万历年制青花花鸟纹梅瓶
和《延禧攻略》学中式布景 看美轮美奂的中式装修
宋智孝声讨经纪公司 拖欠工资不还忍无可忍 明星发飙起来也可怕?
绑带凉鞋女夏平底2022年新款韩版交叉系带仙女风学生软底罗马鞋子
全球智能豪华皮卡2023款长城炮 惊艳亮相陕甘媒体品鉴会_搜狐汽车
四缸福达车农用车,价格电联
动漫帅哥