图知网
搜索
首页
热门推荐
图片分类
【直播】小小鸟6p6p单端装机进行时
下载原图
相关图片
继续推进6g2p-6p6p单端计划.
请赐张6n8p推6p6p的推挽图
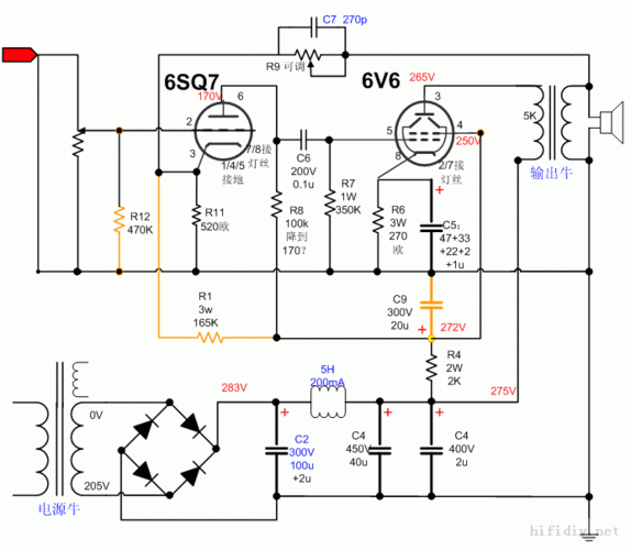
推荐6sq7(6g2p) 6v6 gt (6p6p)电路
线路图集经典胆机图集
6p6p推挽自动平衡倒相.jpg
胆机制作电源改变再请高手审批电路
为你推荐
演员张晞临:娶小10岁美女媳妇,婚后育有两子,如今婚姻幸福美满
从小练杂技,小男孩们都有一身和他们这个年纪不相称的肌肉.
上海市黄浦区行政区划街道居委详查版(黄浦,南市)
照片
用了一天画的真哥斯拉
庭院小水景:鱼池,假山
原神1.5版本up池角色一览 1.5版本up池子顺序时间分享-3iwan手游网
天坛祈年殿