图知网
搜索
首页
热门推荐
图片分类
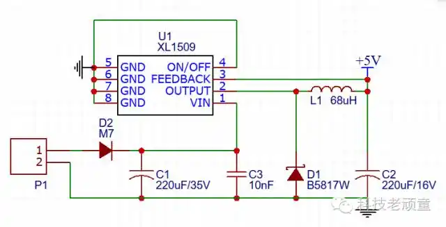
基于xl1509stm32降压直流稳压电源程序
下载原图
相关图片
有朋友知道这个xl150912v9v电池供电电路如何分析吗
xl1509-3.3e1路由器电源芯片
tm1620,mcp6002和数码管都是5v供电,所以我们选择使用xl1509-5
5v升压电路 谁能帮我讲下这个电路工作原理 谢了
150v稳压电源电路
5v电源,5v继电器,三极管,光敏电阻,滑变做个光控开关控制继电器工作的
为你推荐
花斑癣,俗称汗斑.
红军抢渡金沙江
货车半挂13米厢式货车现车价格
国产 自来水塑料水管4分透明软管家用浇花种菜水管pvc塑料软管 一米价
开车时到底有没有必要戴口罩呢
汤达人汤面整箱拉面豚骨日式酸辣海鲜牛肉韩式冲泡方便面
帕台农神庙
妓女