图知网
搜索
首页
热门推荐
图片分类
单侧哺乳惹祸? 90后俄罗斯美女乳房下垂如六旬老人
下载原图
相关图片
我还很年轻,为什么胸部下垂了?
布袋胸下垂厉害做乳房悬吊术的同时可不可以加上脂肪填充改善呀
西京医院易成刚口碑怎样网友综合评价胸部下垂提升对比图
更年期乳房萎缩下垂,没有其他不适,需要看医生吗?
胸部严重下垂女星排行榜
我的胸不算是很平的那种但是形态不是很好有些下垂我就是想要一个性感
为你推荐
南柱赫李圣经
唯美句子短句阳光励志的简单介绍
吴青峰参加《蒙面唱将》,特别搞笑,放飞自我,太可爱了吧!
胸闷,胸痛作为心血管疾病症状的健康问题,患者在发育期会出现气短
扫路车简笔画彩色
『蟹排』
下雪啦简笔画一起来堆雪人吧
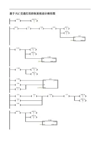
plc交通灯梯形图