图知网
搜索
首页
热门推荐
图片分类
25张图表,吃透急性心肌梗死心电图 |心电图学习一日通
下载原图
相关图片
59岁男子多次心梗前兆未重视5点心脏停跳科普心梗前兆
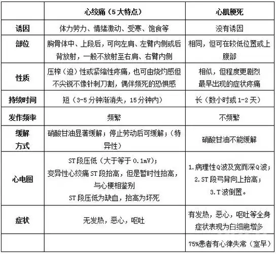
能让您尽快区别心绞痛和心梗的症状!
心肌梗塞保险赔偿吗 急性心梗保险赔付条件
第十六讲:心肌梗死(三)
除了胸闷胸痛这些地方痛也可能是心梗一旦出现得多留个心眼
话说胸痛发生急性心肌梗死后该怎么办
为你推荐
还有肩带送,要冷藏的牛奶#酪蛋白牛乳 吨吨桶又有货啦#纯牛奶推荐
花一万元,在院子里建了个"原生态鱼池",太漂亮了!
特斯拉飞碟剖析,原来飞碟内部是这样的,怪不得能飞起来!
【土味视频】土味视频第六十三期鬼火少女,小姐姐这姿势也太帅了吧!
闭着眼睛高清壁纸的女人,高清图片,女生-纯色壁纸
反义词卡通图片
2011新款阿迪达斯球鞋 麦迪四代nba tcm 麦蒂4代篮球鞋50
淘宝夏季休闲男装店推荐男士夏季穿搭指南