图知网
搜索
首页
热门推荐
图片分类
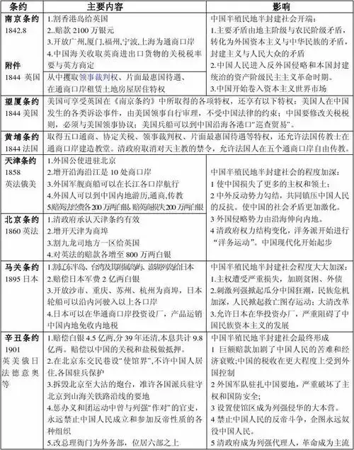
中国近代不平等条约一览表
下载原图
相关图片
中国近代不平等条约汇编表格
中国近代不平等条约一览表
部编版:八上历史《不平等条约汇总》,记住这几张表就够了!
三个不平等条约主要内容
4,结果: 签订《南京条约》-----中国近代第一 个不平等条约 时间,地点
中国近代不平等条约汇总
为你推荐
《快本》井柏然魏晨邓伦同台,185的邓伦尴尬了,网友:迷之身高
简欧风格家具衣柜简约女神衣橱 欧式卧室空间衣柜收纳整体定制
图文:张晓龙《甄嬛传》饰温太医 儒雅形象受追捧
ins博主偏爱的78极简风韩系情侣写真
小孩素描头像教程 - 艺考查查
网图男生头像霸气高冷帅气 男生个性真人超酷最新图片大全
文字,唯美意境,清新,文艺,文字,唯美,手机壁纸可爱女生粉色创意语录
2021款路虎发现改款获得新引擎和信息娱乐系统20t爆296马力起价约36