图知网
搜索
首页
热门推荐
图片分类
音频放大电路实验报告
下载原图
相关图片
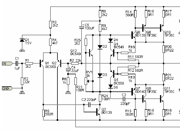
简易100w互补功率放大器电路
免费文档 所有分类 工程科技 电子/电路 简易音频功率放大器
变压器输出的功率放大电路
lm1876电桥输出音频功率放大电路
功率放大器放大器电路图
tda2030a组成的30w功率放大器电路图
为你推荐
《中国机长》曝30秒预告 "最强民航天团"集结
甜豆烧鸡
育儿#简笔画#喜欢就关注我吧#蜗牛
插画静物-维纳斯
黄鹤楼·1916
6月你好卡通海报图片大全,五月再见六月你好配图,6月图片加文字
君武jw309丙烯酸乳液滨州菏泽jsk11防水乳液丙乳乳液厂家
小玫瑰 玫瑰水晶眼蝶一般生活在热带雨林,翅膀末端有两大块红晕,但