图知网
搜索
首页
热门推荐
图片分类
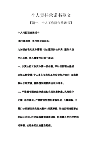
个人信息承诺书doc1页
下载原图
相关图片
责任书之个人责任承诺书范文pdf25页
承担连带责任保证承诺书doc1页
评职称个人承诺书
个人承诺书样本
责任承诺书【协议】
个人安全承诺书
为你推荐
神仙颜值鞠婧祎
自拍的样子,表情很严肃,但是又透着几分可爱,满脸胡子的大叔形象
【图】朱茵女儿祝娅父亲是谁 自曝因离异对不起孩子
有道理么?
谁是你心中的内娱女神
国画竹谁画的最好 当代擅长画竹名家肖洪辉_竹子
海外直订cyber security disasters: history of it disasters and
光遇巫师