图知网
搜索
首页
热门推荐
图片分类
可调稳压电源电路图
下载原图
相关图片
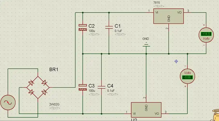
输入是18v50hz为什么, 下面的7815输出这么低啊
次级用倍压整流电路,如果要求电流1a以下,可以用7815稳压
求教!用7815 7915自制稳压器的问题
稳压电路如图所示w7815的静态电流i
由7815得到的15v电压,能用直接用电位器调节15v使它变成各种电压值来
7815 7915稳压电路不正常
为你推荐
粉丝饭制:王俊凯的手写字合集
曾被周星驰当做宝,出场5分钟爆红,如今身材发福被人遗忘_何文辉_电影
夏季哇哈哈果汁饮料饮品 娃哈哈晶莹葡萄汁500g*9瓶【图片 价格 品牌
王者荣耀孙悟空星元皮肤幽冥火特效曝光遁地式回城太有想法了
(新)人教版高中语文必修一第2课《诗两首:雨巷》课件(共22张ppt)
小日本战国历史之分国略述介绍下有兴趣可以瞧一瞧
楼外楼的简笔画怎么画
瑜伽手印 分享如图三个五元素瑜伽手印[爱你]#瑜伽