图知网
搜索
首页
热门推荐
图片分类
分为同心光束和平行光束.
下载原图
相关图片
同一方向一样;另外光源与目标对象的距离是未定义的,光线强度不会减弱
因为它产生的线是平行的,所以所有光线都使用相同的方向向量.
黑色背景上闪发光的直紫色线条和旋转的无缝环平行明亮的光线旋图片
如图,一束光从平行玻璃砖上表面入射,经玻璃砖折射后在下表面分为两束
太阳光线可以 看成平行光线,像 这样的光线所形成 的投影,称为平行
基于平行光束的后向散射光电感烟探测器的研究
为你推荐
7 一枝梅简笔画法梅花图解教程一支梅花简笔画手绘一枝梅花图片简笔
民歌天后董文华18岁拒绝早恋 揭秘其家庭背景[图]【4】
假面骑士01地狱蝗虫shf手办官方实物酱油炒冷饭版闪突蝗虫很香_样子
手绘图片卡通相框图片 -边框纹理免抠元素-社稷网免抠元素素材图片
哈利波特版的迪士尼公主
飞行夹克 美国空军vintage复古美国空军皮毛一体男飞行员夹克皮衣机车
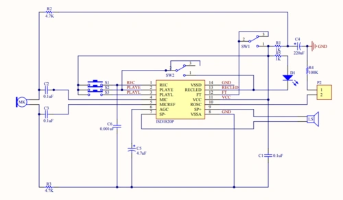
isd1820语音模块电路原理图免费下载
马桶热水器水龙头冷热进水高压防爆软连接管304不锈钢软管铜帽4分