图知网
搜索
首页
热门推荐
图片分类
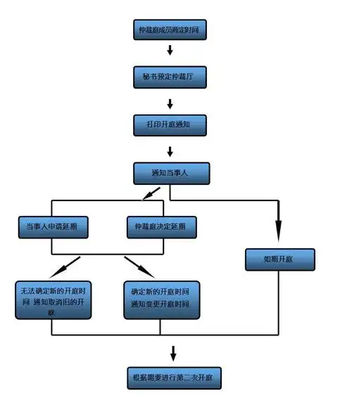
一分钟了解刑事案件开庭流程及注意事项
下载原图
相关图片
刑事案件开庭程序是怎样的刑事案件二审与一审程序有何异同
人民法院审理案件流程表
民事诉讼审判流程图详细doc2页
刑事公诉案件一审程序
办案流程
鹿城镇开展公民旁听庭审活动流程图
为你推荐
热血高校混剪
韩国萌娃动图表情包
傅菁慵懒港风造型高清桌面壁纸
欢乐颂:曲父换辆好车,镇住赵医生身边姑娘,不料曲筱绡不同意!
结缘止语牌挂图止语贴图片止语念佛静心图佛菩萨像念佛堂贴图挂画
谢可寅/可二改
太原市万柏林区第二实验小学第48届春季田径运动会四年级五班影照汇集
卵形无柄手榴弹结构示意图