图知网
搜索
首页
热门推荐
图片分类
音频功率放大器电路
下载原图
相关图片
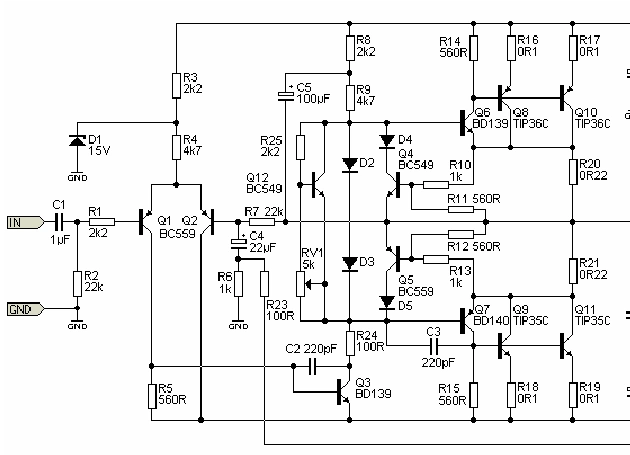
功率放大器放大器电路图
如上图中的简化原理图可见,接在喇叭上的功率输出管,它不是工作在放大
超大功率功放机电路图
功放板电路图.jpg
工程科技 电子/电路 差动输入(恒流源,ube倍增)音频功率放大器教案 一
简易100w功放电路图(互补功率放大器电路)
为你推荐
南部人:女神节惊喜价38元抢光明酸奶10盒,城区免费配送到家!
饭绘王源动漫图,硬朗帅气刚爆全场
少女心壁纸【5】
business casual 的定义是什么?5件女装商务便装穿搭建议!
受到众多人追捧,今天女装搭配小编开文搜罗三木时装博主夏季衣服穿搭
情侣头像双人情头
湛江民俗"舞鹰雄"
一组剪影,带你领略防空兵的芳华!