图知网
搜索
首页
热门推荐
图片分类
3Ω)5vsb pwm主控:leadtrend ld7750r管控ic:weltrend wt7527v (ovp
下载原图
相关图片
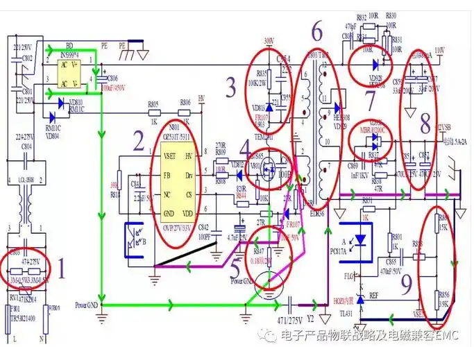
开关电源系统电源提高效率设计技巧及方法!
ld7750rgr主板
ld7750rgr 液晶电源芯片 贴片7脚 全新进口 只做原装 可开税票
ld7750rgr 芯片.jpg
三洋32ce66oled液晶彩电开关电源原理详解
全新原装通嘉 sop7脚 ld7750,ld7750rgr
为你推荐
qq动漫情侣头像可爱萌1的乐观在支撑着我
摩托车##高端铅酸电摩新标杆##九号真智能##易烊千玺九号品牌全球
原创2021年早上好问候语温馨图片动态表情清晨祝福语大全带字图片
2020年减龄波波头短发女图片波波头短发发型图片女2020
85款精美私家庭院天井,采光井空间设计,很带感
钩针双面围巾教程
pubg女孩吃鸡绝地求生美女兔女郎4k壁纸3840x2160
春夏秋冬-感知四季-宝宝启蒙认知绘本