图知网
搜索
首页
热门推荐
图片分类
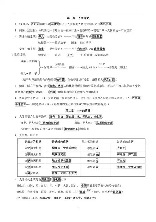
初中生物部编人教版七年级下册生物重要知识点总结
下载原图
相关图片
人教版七年级生物下册复习提纲
完整word人教版七年级生物下册考点思维导图版
七年级生物下册知识点汇总
七年级生物下知识点总结完整完美doc9页
七年级下册生物第六章人类生命活动的调节知识点整理
人教版七年级生物下册知识点归纳.docx 7页
为你推荐
笑容逐渐消失(戴佩妮表情包)
王子文亮相直播间上热搜,复古的盘发衬托得她年轻不少,衣服不再是黑灰
水仙花
李溪芮和熊梓淇真是配一脸拍时尚大片超甜蜜网友我酸了
心定西再出发#定西首阳山景区位于甘肃省定西市岷县首阳山风景名是
气球摆摊教学 #气球造型教学 - 抖音
望庐山瀑布古诗配画有线稿可打印.