图知网
搜索
首页
热门推荐
图片分类
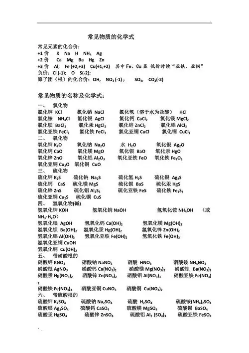
九年级化学常见化学式.
下载原图
相关图片
初中全部化学式
化学式大全默写答案
中学常用物质化学式名称列表
初中化学知识速记卡片化学式大全考试重点随身便携手卡快速掌握
常见物质的化学式
常见物质的化学式选读.docx
为你推荐
年轻时的王海燕很有气质,现在的颜值和当年比几乎没有什么变化,但是
yooz柚子电子烟杆官方价格大全
百度爱采购首页 商品专题_创意绘画工具:马克笔(水彩笔),水彩
shf假面骑士&n-junepop
顾景舟制吴湖帆书画相明石瓢壶
股价大跌,净亏损11.66亿,删库纠纷案中败诉的微盟能走多远_tmt观察网
巴西人口(巴西人口分布特点及原因分析)
二年级数学手抄报 #有余数的除法手抄报 #上犹县第三小学 - 抖音