图知网
搜索
首页
热门推荐
图片分类
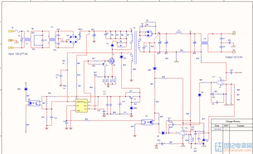
诺基亚1200高清晰完整原厂电路图
下载原图
相关图片
原理图 主芯片 ncp1251
160w电源评估板电路图:电源部分
电源适配器的电路实绘图及维修
主电压12.3v形成电路分析 ncp1251a电路图.jpg
求助ncp1207准谐振ic问题
计算机内存供电电路(ncp5201)
为你推荐
女孩,美女,头发,秀发,黑色背景,背景
东宫
邱淑贞港风群像美人
老公抱一个蘑菇头斗图搞笑gif动图_动态图_表情包下载_soogif
你在听风吹我在等你归_女生qq皮肤_我要个性网
长辈看了也会喜欢的红底婚纱照经典不过时
美的吊扇56寸家用客厅风力餐厅电风扇静音工业吊式吊顶扇fc140ba
2022年人教版小学五年级数学上册易错题难题专项练习题doc3页