图知网
搜索
首页
热门推荐
图片分类
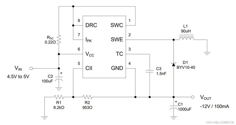
mc34063 (estek [dc -dc转换器控制器]) pdf技术
下载原图
相关图片
mc34063芯片特点引脚以及封装原理图
科技 电子/电路 mc34063升压,降压,负压ppt mc34063引脚图及原理框图
mc34063引脚图及功能和工作原理说明
mc34063升压芯片——5v转12v,-12v仿真与实物制作_m
电源芯片mc34063中文参考设计资料引脚以及封装原理图
商标logo
为你推荐
周正毅1961年生于上海,今年整整60岁.
黑老大刘汉:花30万买女星初夜,被捕后与警察叫嚣,终逃不过死刑 - 娱乐
边城汉子
『神探苍扒瓜』德云色笑笑西卡直播间遭黑客入侵,黑屏之后飘出一行
心痛#黄金圣斗士的牺牲
史诗巨制《老农民》将播 刘向京礼赞八亿农民
霸气的满背龙头纹身图案
用于气阴两虚,脾肾不足,水湿内停所致的水肿,症