图知网
搜索
首页
热门推荐
图片分类
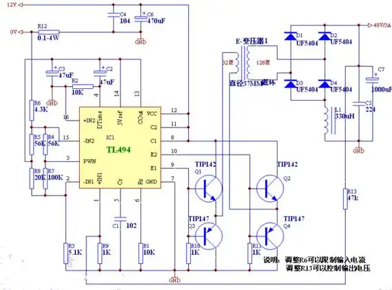
6v12v直流升压电路
下载原图
相关图片
那位老师能帮我设计一个直流12v升压15ma1500v(电压.
制作12v升压到20000v高压发生器电路图
ne555和二极管和电容怎么组成升压电路?
12v升压48v电路图大全(五款模拟电路设计原理图详解)
12v升压16v的电路图
四款简单的12v升220v升压电路图及直流升压电路图讲解
为你推荐
透过背包识男人型男明星出门都拎什么包2
池昌旭吃东西搞笑打喷嚏gif动图_动态图_表情包下载_soogif
佛系禅意头像
生日快乐朋友圈搞笑配图
带状疱疹怎么治啊?
槟榔果
炖大骨头
泰山(八喜软蓝)