图知网
搜索
首页
热门推荐
图片分类
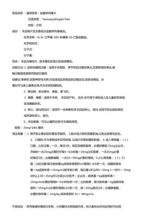
如果小剂量使用盐酸异丙嗪片,一般副作用很小.副作用主要见于大剂量或
下载原图
相关图片
盐酸异丙嗪片说明书
盐酸异丙嗪片说明书
盐酸氯丙嗪注射液 天津药业集团新郑股份有限公司 查看全文 盐酸氯丙
盐酸异丙嗪注射液--药品|价格||药品说明书|包装||生产厂家|用法|用量
盐酸异丙嗪片
金桃愈酚喷托异丙嗪颗粒10包流感感冒咳痰咳嗽流行性感冒
为你推荐
搞怪又可爱 redvelvet日本采访公开!
嘛嘛公寓—有爱的青年公寓
这是什么符
外痔
送别(陈绮贞) c大调 钢琴谱 钢琴双手简谱 钢琴简谱.pdf
国画家郑柏林写意牛作品
素描海贼王 路飞|附步骤 "我是要成为海贼王的男人!
虎伏#