图知网
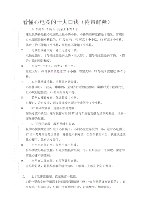
搜索
首页
热门推荐
图片分类
心电图速记口诀最新版特选参考
下载原图
相关图片
最全心电图解读记忆口诀
看懂心电图的十大口诀.doc
2019临床助理医师技能考试心电图解题步骤
22护理考试心电图总结出来口诀记忆哈哈
看懂心电图的十大口诀13759
【每日一图】心肌梗死心电图速记
为你推荐
肖战,你的微笑如阳光,你的眼神如星辰,你的魅力无人能挡!
阴阳师立绘古风同人修帝帝释天板绘绘画作品
眼部解剖结构ppt_word文档在线阅读与下载_免费文档
机车壁纸暗夜骑士请查收
西安一菜地惊现男童尸体,竟是家长随意掩埋,理由让人无语!
碧蓝航线鹦鹉螺换装黑兔休息中
承认吧如果不是日本摩托车太贵谁会买国产摩托车
初一年级7班打开的书本蓝色圆形班徽图案