图知网
搜索
首页
热门推荐
图片分类
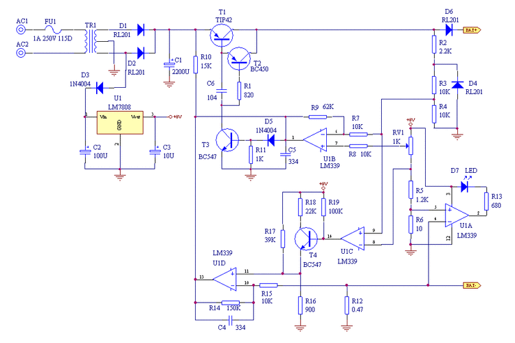
汽车12v电瓶充电器电路图
下载原图
相关图片
12v电瓶充电器电路图
充电器电路图12v汽车电瓶充电器电路图 由于密封铅酸蓄电池的诸多优点
菜鸟求简易实用的12v汽车电瓶充电器原理图
优信12v充电器电路图--0.png
612伏铅酸电池充电器电路图
12v电池充电器电路图
为你推荐
倪虹洁个人资料(倪虹洁,就这样改写了她的结局) | 说明书网
高清好看的动漫头像红眼睛男生帅气图片
斜视矫正眼镜儿童学生成人斜视三孔五孔小孔眼镜 三孔黑色
3d硬金足金999福字吊坠福牌锁骨链黄金吊坠福字圆牌999黄金项链女
铝合金中式凉亭各种款式尺寸定制安装设计,诚信经营,保质保量, - 抖音
沈周魏园雅集
益智向量卡通.问题或任务的符号.解决问题的概念.有一个想法如何解决
四大名绣之首——苏绣/西行文化