图知网
搜索
首页
热门推荐
图片分类
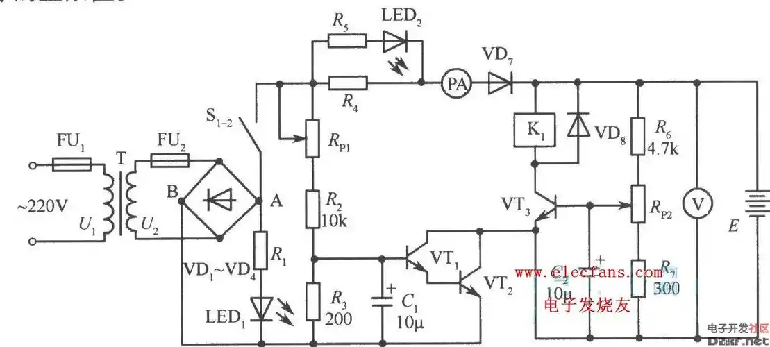
锂电池充电电路原理及应用-其他信号产生器电路图-电子产品世界
下载原图
相关图片
部分锂电充电器原理图
汽车电池充电器电路图
简单实用的锂电池充电器电路
三芯锂电池充电器-充电电路-维库电子市场网
蓄电池自动充电器电路.
锂电池充电管理电路
为你推荐
这个颜色是焦糖色和茶褐色的中和,属于完全不挑皮且日常的颜色,染完
找情头另一半 #情侣头像
大壮哥谈发育丨新版儿童身高表发布你为身高焦虑么看如何调整
同样都是40冰川,你去的跟我去的绝对不是同一个地.
松果
2011-9-17上传图片_黄玫瑰的相册_poco空间_poco网(poco.cn)
编辑4滑轮组原理使用滑轮组虽然省了力,但费了距离,动力移动的距离
一甜一酷的闺蜜头像来啦