图知网
搜索
首页
热门推荐
图片分类
各类新闻稿范文
下载原图
相关图片
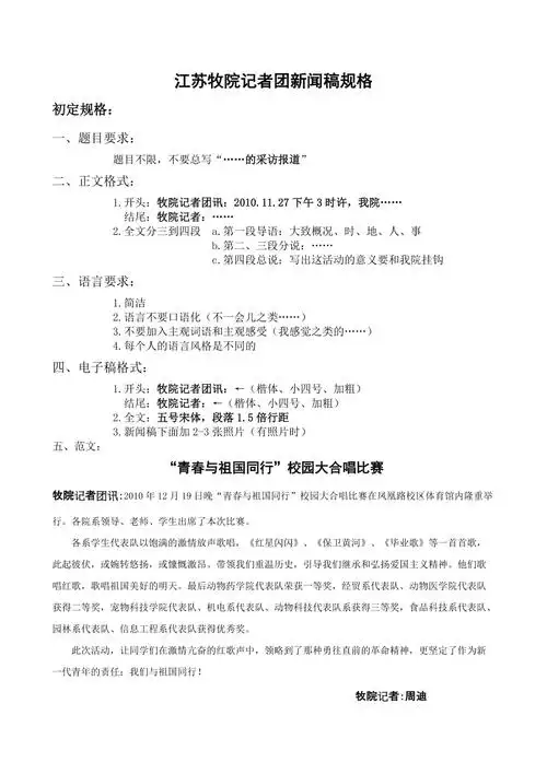
新闻稿范文格式
新闻稿范文格式
新闻稿范文格式
新闻稿范文300字pdf6页
新闻稿范文格式文件.doc 1页
班会新闻稿格式及范文
为你推荐
猪眼睛肿指压痕可能是得了水肿病死亡率高达90
流行歌曲简谱1
芝华士品质头等舱意式极简头层真皮功能沙发床电动大小户型伸缩客厅
鹅卵石造型欣赏
杨丞琳一袭洁白纱裙清新优雅秀无暇玉背侧颜优越状态佳
默读
上海奕宇电子科技有限公司提供的地磅(地中衡)基础图纸,若需要基础
女人突然变成半人半蛇的怪物,沉睡百年的蛇王被唤醒