图知网
搜索
首页
热门推荐
图片分类
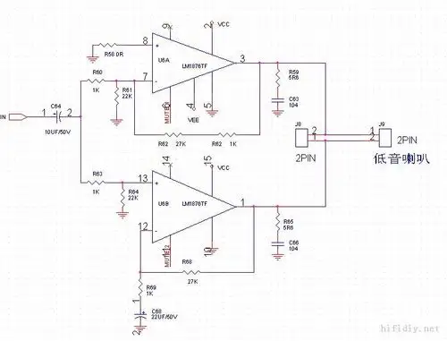
车载低音炮声音小故障检修
下载原图
相关图片
>大功率低音炮电路图
急需tda2003功放原理图
低音炮功放电路图
tda2003低音炮功放电路图
好的低音炮要有一个出色的低音控制电路
跪求音响低音炮的实际电路图想自己做一个可以的话加q1029934825谢谢
为你推荐
4款日常通勤发型|温柔小姐姐背影杀编发78今天是上
石榴花绽放琴声回荡丝带飘扬十四运场馆中的陕西之美
跨界当导演闻名中外,今与梁博合作再爆红|老摇滚|梁博|侯祖辛_新浪
幸运的是,spencer每
非主流创意杯子图片壁纸 杯子,非主流背景,茶杯,咖啡杯
849元入手4g大显存游戏卡_小影霸 gtx 1050ti 4g 刹影_游戏硬件显卡
光遇公主头头像
书包铃铛挂件