图知网
搜索
首页
热门推荐
图片分类
第照
下载原图
相关图片
原矿绿松石网花牌子吊坠玻璃光泽
求鉴定这是什么石头
一花一世界,一叶一如来
石头鉴定
新进洛阳荷花石原石1681石型好
不知什么石头?有见识的帮忙鉴定一下!献花一朵,不胜感谢!
为你推荐
fgo荆轲
风水涣巽灶配坎门,青龙入宅,子孙荣贵,资财发达,妻贤子孝,家道和谐,家
全新四电喷鬼火雅马哈踏板车燃油整车可上牌125c爆改助力 18号鬼火
304不锈钢大扁头螺丝 蘑菇头十字机螺丝 大扁头螺钉m2m3m4m5m6m8
双曲线的定义,方程和性质
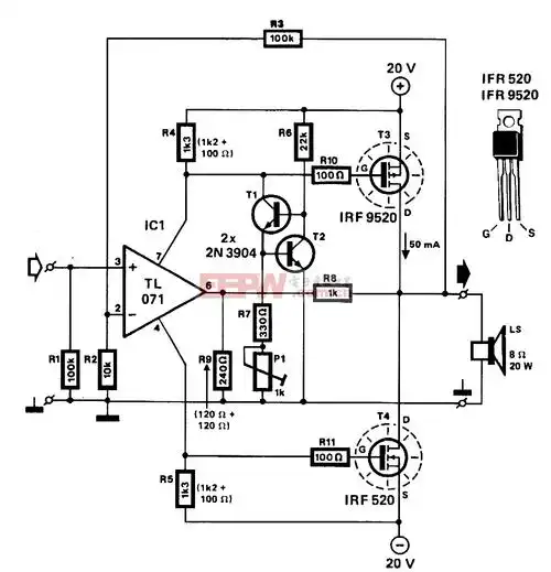
场效应管电源放大器
高高的白杨树
郑州正商地产物业经理活剥流浪狗遭谴责画面血腥网友直呼没人性