图知网
搜索
首页
热门推荐
图片分类
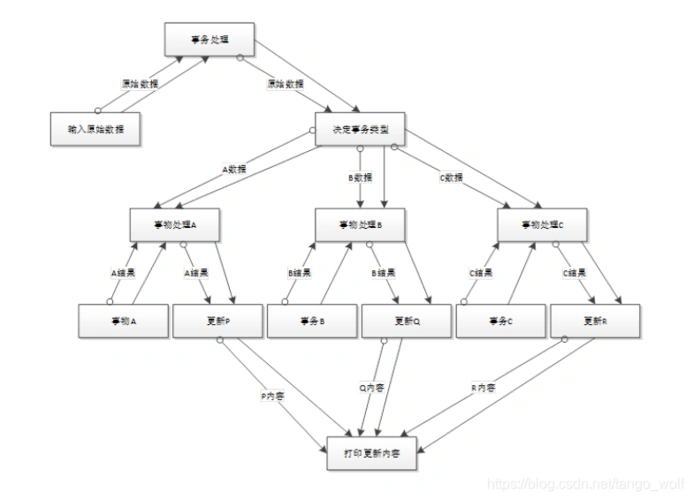
软件工程设计文档第一部分-结构图
下载原图
相关图片
sc软件结构图_例题
软件构架的视图
软件结构设计具体过程
整体软件架构图
企业网站建设流程图片_(企业网站建设的基本流程)
音乐推荐系统的软件设计方案
为你推荐
陈小春:用尽毕生找不回被3000元卖掉的亲弟弟,身价上亿又有何用
有种差距叫王宝强和黄渤徐峥,泰囧10年后,三人现状成天壤之别
【正版】经典教材3素描静物临摹范本 2023烈公文化花子棋素描基础
麻绳手工作品#变废为宝 - 抖音
王菲最美的几张照片,每一张都惊为天人
河南固始:郁金香花海美如画 文旅融合风景线-新华网河南频道
卡通保持卫生标识墙贴卫生间洗手间提示标语防水贴画幼儿园标识牌
【二手8成新】五年制小学课本 语文第二册 /人民教育 人民教育