图知网
搜索
首页
热门推荐
图片分类
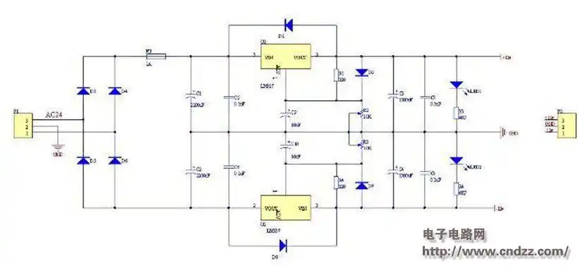
仅用五个元件的正负对称双电源电路图
下载原图
相关图片
双电源低音炮制作求助怎么使用桥式整流产生正负12v和15v的电压
简易的双电源电路设计
双电源整流滤波电路专利_技高网
整流滤波电路
整流元件及滤波元件电路图
1969专用整流滤波板 整流滤波板 功放整滤波板 单电源7.
为你推荐
最帅的12位中国年轻男演员
周易六十四卦第四十九卦 泽火革_达一风水网
q版人物马克笔手绘临摹线稿教程
范思哲 章标绣花花样版带下载-会员免费绣花图案下载_网友上传花版
儿童床男孩组合床实木学生图片
云顶之弈s7泳池派对鲨鲨全形态原画
风起苍岚美图⑤人见人爱风恋晚
抱紧我gif动图_动态图_表情包下载_soogif