图知网
搜索
首页
热门推荐
图片分类
本科毕业论文写作格式模板参考word
下载原图
相关图片
本科大学生毕业论文格式模板doc
本科大学生毕业论文格式模板
本科大学生毕业论文格式模板
邯郸学院大学生数学建模竞赛论文格式规范.pdf
湖南农业大学本部毕业论文格式.pdf 6页
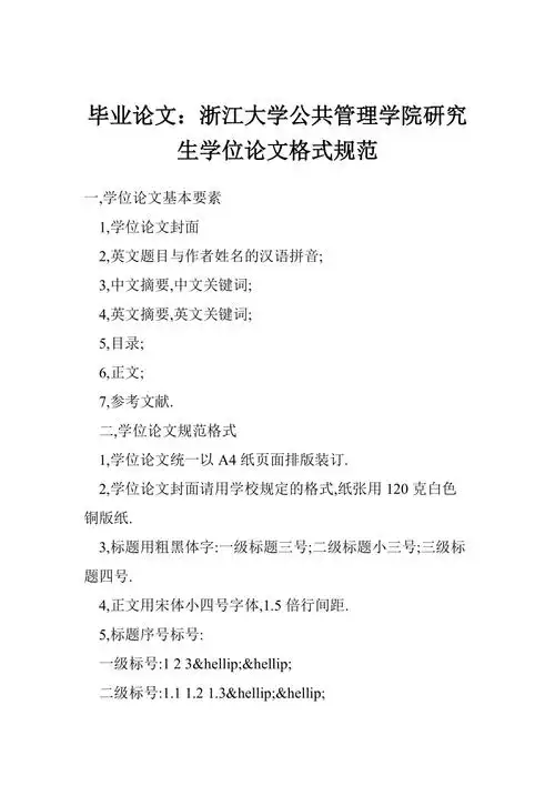
毕业论文浙江大学公共管理学院研究生学位论文格式规范
为你推荐
谈判官:杨幂给黄子韬做馄饨,黄子韬一尝惊艳,当场向她告白!
苏玉华饰演 公孙绿萼
华为nova全球代言人易烊千玺 #千玺在nova星等你
明星360 《破局1950》昨日收官 苗圃形象百变角色为先
三大战役是哪三大
1,哈尔滨卫星电视安装,一站式服务,高效施工面议
所以彻底清除病残体,及时清除落地病叶,果实,随时摘除树上的病果,病
爆改黄金劳斯莱斯