图知网
搜索
首页
热门推荐
图片分类
360°环屏,全息激光表演,复古飞机,同声传译……这是地产发布会?_前湾
下载原图
相关图片
香港置地凌常峰:给城市进化带来一点新启发 - 福布斯 - 瓦斯阅读
666!今天早餐会聊这个_南报网
中英两大集团携手 共建中英产业新城
360°环屏,全息激光表演,复古飞机,同声传译……这是地产发布会?_前湾
中英两大集团携手 共建中英产业新城
中英两大集团携手 共建中英产业新城
为你推荐
30个3d字体创意设计
祝娅是朱茵与谁的女儿
动漫头像男生冷酷霸气高清图片
2-8cm老虎狗七彩神仙鱼苗神仙鱼活体热带鱼活体观赏鱼活体
朱一龙壁纸朱一龙背景朱一龙锁屏
小猪麦兜可爱qq头像
看着清澈的小溪,我一坐便是大半天
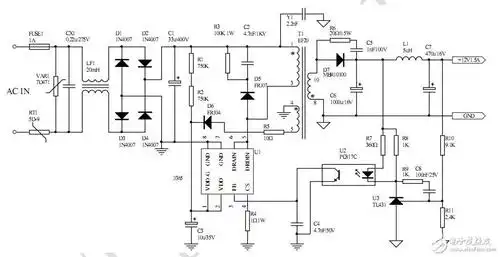
开关电源