图知网
搜索
首页
热门推荐
图片分类
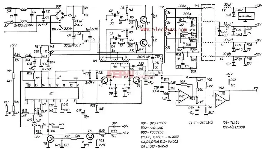
tl494大功率电路原理图
下载原图
相关图片
tl494应用电路图
tl494它激推挽逆变器.gif
tl494是功能非常完善的pwm驱动电路,对于一般的应用已经绰绰有余了.
tl494降压电路图
tl494开关电源电路图
tl494的典型应用电路
为你推荐
终于还是分了王子文官宣分手姐姐搞事业吧
石头上的历史说说陕北汉画像石
家常下饭菜青椒炒河虾超好吃
你好!家风|给爸爸洗脚,揉背 505班 正行中队 徐若彤
08海王渣男漫画风头像90 探索海王与渣男的漫画世界,每个头像都藏
整理书架
两人相互扶持相伴到老,这才是爱情最真的模样,令人羡慕!
催眠生活破解版