图知网
搜索
首页
热门推荐
图片分类
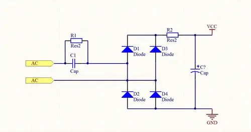
优质场效应管稳压器电路图
下载原图
相关图片
电子管稳压电路图
稳压电源电路图
小电流稳压电子管电路图
按你图上画的.加个稳压管就能输出你需要的电压了!
串联型三极管稳压电路的工作原理详细各电阻电容的作用和输出电压怎么
温漂_电路
为你推荐
lol英雄原画唯美高清桌面壁纸_游戏壁纸_壁纸下载_美桌网
在线迷宫游戏图片a4下载-红豆饭小学生简笔画大全
女新款马丁靴夏季真皮厚底短靴网靴英伦透气网纱镂空凉靴薄款爆款
风之飘洗发水 五一活动力度超大 需要的快
49座宇通非营运车出售
菩萨为什坐着莲花呢
周志华数据算法算力人工智能三要素在未来要加上知识ccfgair2020
送你一件隐身衣