图知网
搜索
首页
热门推荐
图片分类
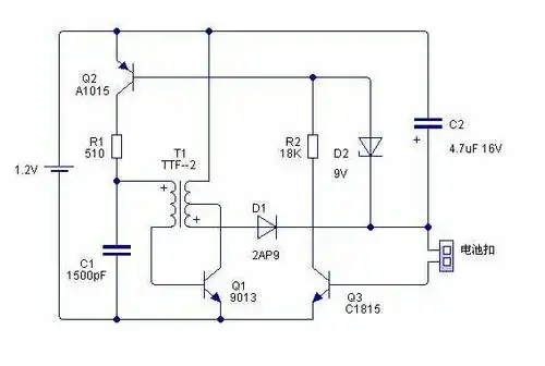
5v升压电路 谁能帮我讲下这个电路工作原理 谢了
下载原图
相关图片
简易1.5v干电池直流升压电路
容易制作的1.5v升压电路图
1.5v升压电路_飞天阿敏的空间_百度空间
ne555和二极管和电容怎么组成升压电路?
直流升压电路
稳压型直流升压电路
为你推荐
iu | 德鲁纳酒店 cr:砂糖收藏家
dairy长板舞板滑板女生滑板代步公路板dancing刷街初学者入手滑板
张智霖晒与陈松伶合照引回忆杀,时隔23年两人容颜不老_网易订阅
副院长孙茂林宣读"住培竞赛"与"住培导师"竞赛结果副院长辜振刚宣读"
养老年金保险哪种好怎么选
内裤是宫颈疾病的感应器宫茹清提醒若内裤出现2种颜色要警惕
刺槐种子 纯新籽90%以上 春季播种 育苗8斤/亩
八一四棱刺配皮套