图知网
搜索
首页
热门推荐
图片分类
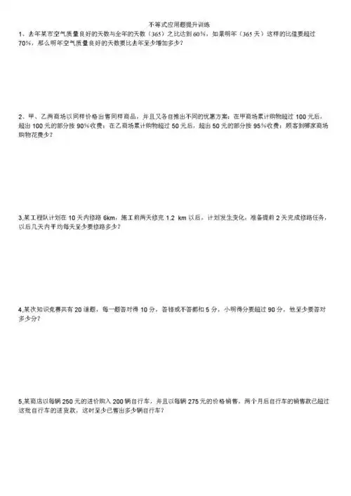
分数百分数应用题及答案
下载原图
相关图片
一年级奥数应用题及答案
小学二年级应用题及答案docx11页
完整word版因数与倍数应用题答案
三年级的应用题加答案
比例尺应用题与答案.doc 6页
初一下不等式应用题(带答案).doc
为你推荐
《快乐大本营 》 为了胜利的少数派而战,尤长靖180度翻转手指神奇技能
周杰伦豪宅内部首曝光 昆凌躺沙发看360度美景
2024欧美性感三角比基尼新款纯色绑带游泳衣露背泳装三点式泳衣
墙面墙板装饰竹木吊顶快装修板料pvc塑料自装集成护墙板纤维扣板
苹果,敌人远离我"98mother gothel 女巫葛朵/长发公主后妈anastasia
长沙之战关羽对黄忠关羽完全没有胜算只有张飞能搞定黄忠
雨棚安装 #施工现场实拍 #电动车充电 #手工焊接 - 抖音
ufm fitness club(南环店)-"找到离家比较近的健身工作室,我第一次去