图知网
搜索
首页
热门推荐
图片分类
卞卞
下载原图
相关图片
低价飞机票
卞庆华 看了他的小视频吗?
卞庆华
鸡笼警告!bl剧《圈套》帅气雇佣兵卞庆华出事了
同程旅行飞机票不予全额退款
卞卞
为你推荐
治愈头像,这个笑容好治愈,愿你开心快乐每一天
"大叶铁线莲,花萼紫红色." - 美篇
黄明昊三周年福利自拍六宫格 请查收来自小贾的花式比"三"
白月光张信哲
洛阳特产洛阳八大件清真甜咸斋八大件河南特产清真老八件礼盒一盒红色
帅哥照片男歌手薛之谦白色西装咪咕音乐盛典图片17帅哥猛男文章小虾米
在大腿内侧这是股藓还是湿疹
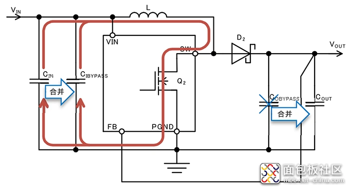
下图是升压型dc/dc转换器的电路示意图,红线表示开关晶体管q2 on时