图知网
搜索
首页
热门推荐
图片分类
植物摄影智能手机桌面壁纸
下载原图
相关图片
壁纸背景 奇异的密叶欧石楠 植物 花卉 摄影 调色
植物花卉背景图片素材高清壁纸
自然植物粉红春日桃花盛开背景jpg
日落下的蒲公英东北石油大学
风光高清壁纸图片大全高清大图预览1920x1200_植物壁纸下载_美桌网
壁纸 花 桌面 690_1038 竖版 竖屏 手机
为你推荐
胡歌才37岁就像大叔185cm穿格纹套装成160一头卷发更像犀利哥
中国古代十大美女历史上十大美女的经典扮演者
热播剧大明风华朱瞻基不止是好圣孙还是不世出的天才皇帝
玄彬《爱的迫降》超帅剧照图片[6/6]_电视剧_美桌网
手绘帆布包
适合睡前群发晚安问候动态表情包 唯美晚安问候语图片带字温馨
简笔画:可爱的海底小动物.#亲子简笔画 #跟着抖音学画画 # - 抖音
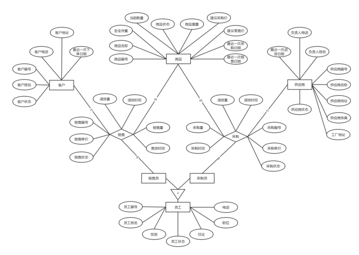
总er图—三只松鼠进销存数据库er关系图