图知网
搜索
首页
热门推荐
图片分类
管理局党委书记,局长朱健办公室,墙上极其醒目的一张"安全生产作战图"
下载原图
相关图片
36张ppt解读全国安全生产专项整治三年行动计划与企业行动参考
全面启动"挂图作战"行动模式,对各村进行了全覆盖式安全生产隐患排查
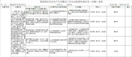
物流园区公布安全生产专项整治三年行动挂图作战任务(问题)清单
基于实践建成安全生产,职业卫生,环保,红十字会,住建,建筑企业等多方
围绕项目安全生产风险台账,项目一级风险台账,创优创奖计划等7大板块
把改厕,人居环境整治,人口普查,安全生产,脱贫攻坚等工作对标目标任务
为你推荐
华晨宇
之夜】造型回顾金丝边眼镜 小香风外套,好一个清新帅公子@uniq-王一博
发际线后移额头大 植发是zui实际的方法了
台铃电动车喜迎五一,钜惠全城 直购更优惠,60v时尚动力款仅 - 抖音
刘昊然帅气养眼居家写真桌面壁纸
71可爱或者动漫的全面屏壁纸
教室用小型可移动课桌小学生桌面收书立书本挂初高中课室黑色单人版
《成都》赵雷/尤克里里新手指弹谱 "让我掉下眼泪的 不止昨夜的酒"