图知网
搜索
首页
热门推荐
图片分类
鲜肉柜系列
下载原图
相关图片
新款保温柜展示柜板栗汉堡炸鸡熟食品保温箱恒温台式展示柜保温柜
食品保温柜加热恒温商用台式炸鸡汉堡炸鸡熟食保温展示柜小型美森阁迩
济宁市炸串保鲜柜 炸串展示柜 炸串冷藏柜 炸串展示冰箱冰柜 未来雪
桐城市炸串保鲜柜 炸串展示柜 炸串冷藏柜 炸串展示冰箱冰柜 未来雪
首页-万卓电器专营店-天猫tmall.com
三轮车炸串摆摊柜台式保鲜点菜柜熟食冷藏柜饮料啤酒凉菜展示柜
为你推荐
霸气御姐女头 高清超拽御姐范头像 - qq女生头像 - 520个性网
高清图片 美女图片 > 素材信息 名贵首饰展示模特美女摄影高清
心相印手帕纸茶语小包心心相印随身装便携式卫生纸巾面巾纸餐巾纸
带壳实蛋烧烤黄石蛋新鲜真空手摇蛋寡蛋速食煎炸烤串无毛即食旺蛋
老公你好鞠躬表情包
12地球仪第三课时课件
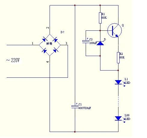
今天这个极简单的电路,恒流部分只有五个元件,而且元全部采用通用元件
spotted on coroflot: the heavenly halo lamp