图知网
搜索
首页
热门推荐
图片分类
lm1875的gc电路求大神指教
下载原图
相关图片
电路图
we437a 6l6gc 805胆功放电原理图.jpg
电路图奉上
lm1875的gc电路,求大神指教
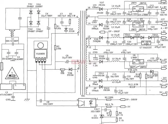
开关电源稳压电路图
基于lm1876tf的20w×2功放电路图
为你推荐
亚眠大教堂
188男团偶像官配合照群秀的身高差好萌简哥让人移不开眼
异地恋情话最暖心短句
花菜串图片
中国农业银行vi及logo设计
12 2013-10-04 一种有红褐色的硬壳虫,壳上有
信封书写格式信封的书写格式图
中秋月 苏轼 暮云收尽溢清寒,银汉无声转玉盘.