图知网
搜索
首页
热门推荐
图片分类
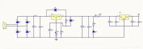
a组diy一个030v75a225w的可调电源
下载原图
相关图片
自制维修用调压电源
[ 教程 ] 自制迷你可调电源
[ 教程 ] 自制迷你可调电源
100v/1a高压可调稳压电源电路
如何使用tl494去制作一款buck恒流恒压可调电源呢
数显稳压电源恒流源程控100v直流线性电压可调可编程30v5a10a
为你推荐
发际线男孩表情包大全_发际线男孩是什么梗 - 环球手游网
1080_1886竖版 竖屏
狗狗品种大全之中型犬和大型犬98
【最美警察】高墙内的"守护者"——记看守所女民警凌小芮
央视主播郑丽:从老师转型主持人,老公是圈外人,低调踏实
匹克闪现黑绿色开箱测评匹克闪现偏码吗
珠江新城cbd魅力不减 广州高德置地迎宝洁公司入驻
美元大跌至103!美国货币战失败告终,日元或跟随沉沦