图知网
搜索
首页
热门推荐
图片分类
两会重要议程时间表
下载原图
相关图片
会议日程安排表.pdf 2页
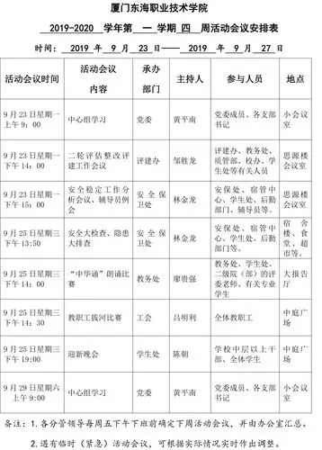
厦门东海职业技术学院2019-2020学年第一学期四周活动会议安排表
会议议程表
会议日程安排表
乡镇人大 人代会 会议日程表
会议日程安排表
为你推荐
2021款短发,应该这么剪.
水饺技术加盟哪家好东北大妈水饺
sydney opera house
桂花苗
桅杆上挂着缅甸国旗
环球深壹度|日本胆敢完全倒向美国?
斜拉桥怎么画斜拉桥简笔画图片大桥简笔画图片儿童画世界著名桥梁简笔
脚底长了一点点小红点