图知网
搜索
首页
热门推荐
图片分类
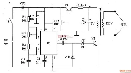
直流高压脉冲发生电路分析
下载原图
相关图片
第一个,脉冲发生电路
电脉冲治疗仪 四–电路图–电子工程世界
一种高压脉冲源电路的制作方法
4017构成的脉冲式快速充电器电路
555两路输出负向定时脉冲电路
低频脉冲治疗仪 二-电工测试工具电路图-电子产品世界
为你推荐
国民级虚拟偶像a-soulx朱婧汐 国风歌舞《赤伶》燃爆全场
谁说国产全是烂片几部被低估的国产电影佳作
金丝楠木苗珍稀名贵苗木刨花楠树苗庭院绿化树香粉皮楠刨花润楠苗
the9应援棒开箱(最后附摄影)_哔哩哔哩_bilibili
伊布 神奇宝贝 宠物小精灵 口袋妖怪 动漫 萌 可爱
米国内裤是啥意思巨人观米国内裤是啥意思
山东高速vs天津荣钢 啦啦队宝贝大秀美腿展异域风情
退役复学的在校生中,共有21人获得过表彰嘉奖,2人荣获三等功,16人荣获