图知网
搜索
首页
热门推荐
图片分类
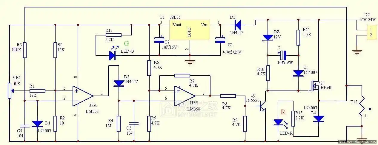
根据前辈飞菜鸟讨论的t12控制板,画了个图,全插件版本的.
下载原图
相关图片
四川线路板dip插件公司,dip插件
根据前辈飞菜鸟讨论的t12控制板画了个图全插件版本的
分享自绘nmos版全插件白光t12pcb
[心得经验] 论坛cdm12之非官方升频插件(附ap测试和电路详解)
功率小于75 w的极低待机功耗适配器设计及应用-大电流电感厂家_插件
基于adi ade7755的单相复费率电能表设计方案-大电流电感厂家_插件
为你推荐
新传统纹身##新传统##传统纹身##传统风格##般若纹身##龙纹身##半甲
2014年双11,该企业拿出了250万现金和250台ipadmini奖励员工,让500多
小区简笔画 小区简笔画图片大全
矢量六边形
新洲镇举办"庆祝建党100周年" 党史知识竞赛活动
lisa壁纸
青瓜冰拿铁在口中交融出绝妙口感咖啡的微苦醇香与冰淇淋的顺滑甜蜜超
中国·雪野湖国际会议中心盛大开业