图知网
搜索
首页
热门推荐
图片分类
从过充外部短路电芯安全性来分析电动滑板车锂电池爆炸的原因
下载原图
相关图片
小龙哈彼滑板车lsc40a-w-j317
滑板车性能怪兽——九号滑板车追风f2系列.00 九号电动滑板 - 抖音
一种减震滑板车
一种新型儿童滑板车
儿童滑板车立杆折叠结构的制作方法
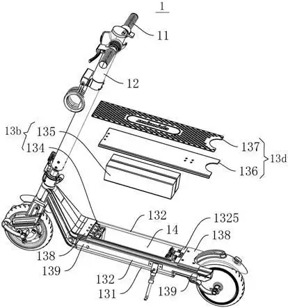
一种电动滑板车的制作方法
为你推荐
李一桐,1990年出生于中国山东省,身高164厘米,体重42公斤.
包粽子
里脊肉怎么做好吃又简单 里脊肉家常做法大全 - 致富热
长相成熟大气脸的女生夏日清纯唯美写真
地图龟
模糊图片变清晰
鸿竹(hongzhu)护具(器械) o型腿矫正腿型神器直腿绑腿束腿带xo矫正
【图】个人出21款320li m运动,白外火山红内,加装无钥匙进入_宝马3系