图知网
搜索
首页
热门推荐
图片分类
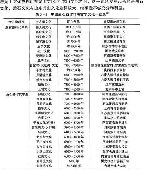
新石器时代考古文化序列表
下载原图
相关图片
中国上古神话 文化的类型 中华文明的起源 文献综述 旧石器时代 史前
中国史前文化一览表
史前中国—大约公元前1600年
马家窑文化:远古文明最灿烂霞光,彩陶图案是神奇丰富史前中国画
商丘:一城阅尽五千年.燧人氏钻木取火,商,宋历代建都,百家争鸣孔子.
中国史前文明
为你推荐
80后心中的女神之短发朱茵
simonrex-news-7 - 搜狗英文
动漫手控 - 堆糖,美图壁纸兴趣社区
不敢再面对,暗挥泪别离一粤曲《还卿一钵无情泪》简谱
浅记一下看完寒武再临……好爱吴悠x陈少
聚宝盆八层元宝塔烧香祭祀清明祭祖烫金元宝金山八层聚宝盆硬纸
巧克力爆浆蛋糕
欧式别墅外观效果图