图知网
搜索
首页
热门推荐
图片分类
求夜晚下一个人的图片
下载原图
相关图片
孤灯
饭余开卷溢书香,一文Ⅱ戴建中七绝四首.
情绪能够影响一个人的心态,也能改变一
一个人的孤独
疏雨轩窗夜迢迢孤灯独坐锁寂寥犹如上天安排一样的相遇,不经意的相爱
在一个多雾的冬夜,一个神秘的,喜怒无常的戴着兜帽的人在河边的路灯下
为你推荐
小伙穿汉服去深山体验隐居生活,却被误会:这明明是韩服
马克笔手绘动漫头像教程
大气新中式风格办公室
屋架与水平方向构件结合
07迷彩背囊携行具配发01寒区单兵携行具丛林迷彩双肩军训背包
满屏莲花香睡莲壁纸欣赏vol01
公主连结re:dive〕可可萝生日同人绘
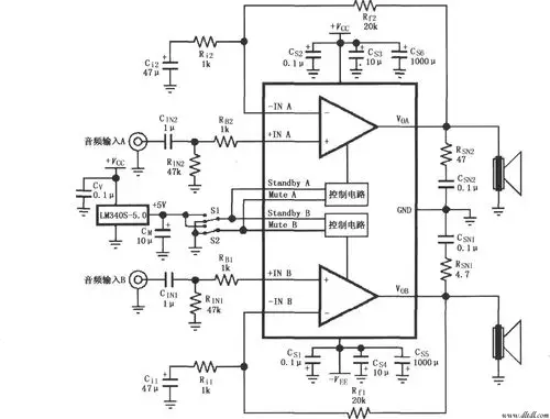
lm47304731的双电源供电音频功率放大电路