图知网
搜索
首页
热门推荐
图片分类
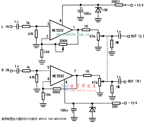
ne5532麦克风前置放大器
下载原图
相关图片
声雅sa38放大器前置放大电路一
动圈麦克风放大电路图
作者:毛瑞丽关键字:ne5532,前置放大器电路图
单电源动圈话筒放大电路噪声问题求助
驻极话筒高倍高灵敏前置放大器
天逸ad-5100放大器话筒输入放大电路
为你推荐
会心一笑的文艺小清新女生美图
祷告的双手双手合十在祈祷上孤立的黑色背景.在祷告中牧师.
不丹|首都|国民_新浪网
比较全的"大侠霍元甲"剧照(81年版)
又飒又美又酷der传奇鼓手—皇后乐队roger taylor
第二部剧就是韩剧《来自星星的你》.该剧在韩国最高收视率高达28.
樱桃壁纸卡通🍒枝头满满
自动化测试个人简历模板