图知网
搜索
首页
热门推荐
图片分类
明星花式翻白眼热巴霸气丽颖可爱杨洋呆萌杨颖你矜持点
下载原图
相关图片
李晟在《新还珠格格》中饰演的小燕子 翻白眼的技能好娴熟
军副统领贺萧,陪着一起跪着,因为楚乔有伤所以没坚持多久就晕倒在地了
孤芳不自赏的花絮中,angelababy晕倒的画面,可是感觉哪里不对.
云峰风水十八岁的天空女角金莎拍戏昏迷了
萧才人表情包集合 明星"翻白眼教程"网络走红
原创the9成员睡姿虞书欣张着嘴赵小棠翻白眼看到谢可寅有意思
为你推荐
《美好生活 劳动创造》 简易儿童画
细伟干尸图片真实事件死后被制成干尸罚站60年
布鲁塞尔大广场攻略,grand-place简介图片,门票价格,开放时间 - 无二
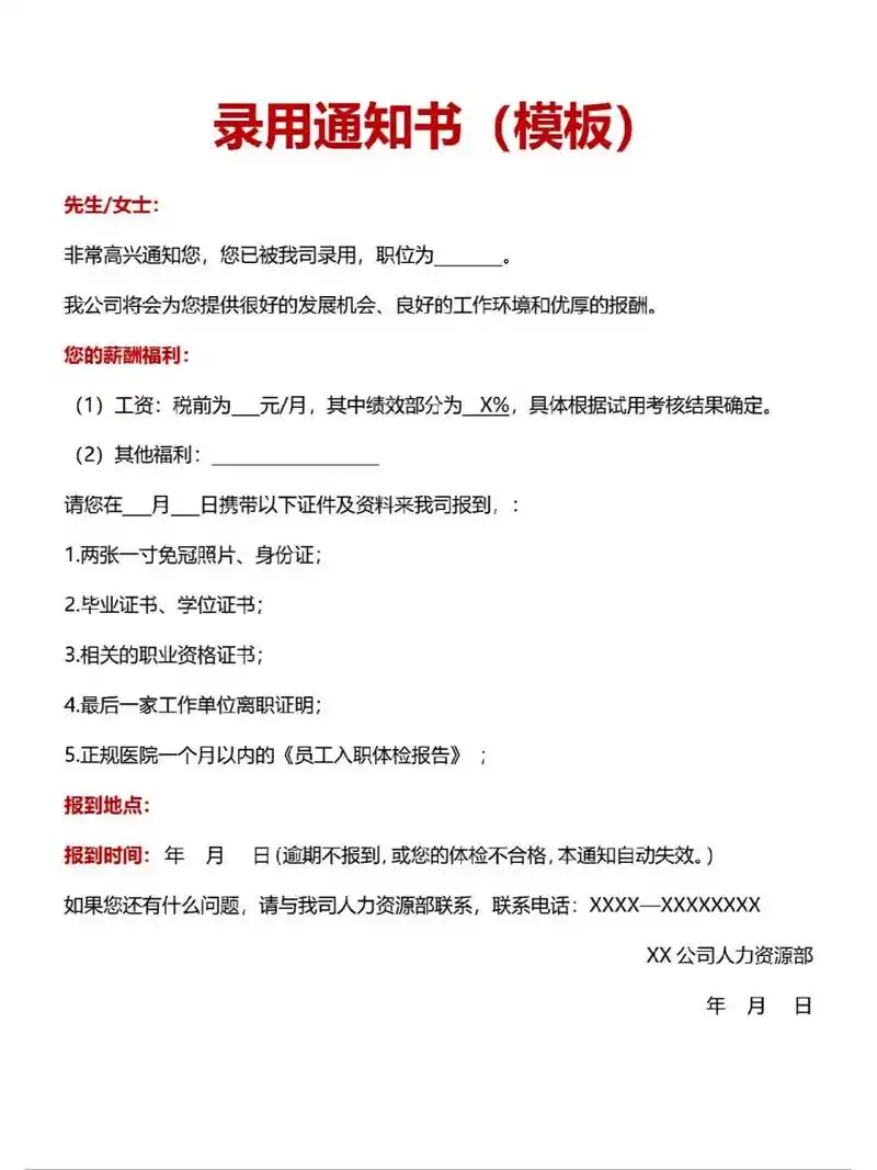
员工录用通知书模板 员工录用通知书模板
江小白花束
srt地狱猫改宽体,套件售价不到3万元,性价比十足_搜狐汽车_搜狐网
薄至7.35mm的5g手机是这样炼成的 vivo s9拆解_自拍
量子流线(《盖亚·奥特曼》中的技能))_石塘网