图知网
搜索
首页
热门推荐
图片分类
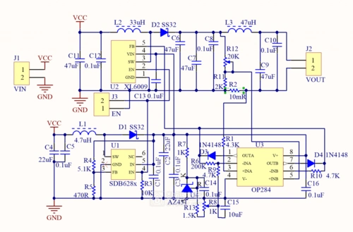
求一个高效率升压电路
下载原图
相关图片
xl6009的电流源设计可行吗
xl6009芯片中文资料及升压应用电路
基于xl6009升压芯片的led闪光灯电源设计
xl6009可调升降压电路详解
升压电路图
cn208440226u_升降控制电路单元及双柱举升机直降辅助电路有效
为你推荐
xiancai刷锅器手工竹刷子老式炊帚洗锅的锅刷家用厨房清洁工具 中号 1
父亲是秦汉,母亲是邵乔茵,低调得像隐形人,近50岁还未婚_林青霞_事业
我太累了累到筋疲力尽累到虚脱累到一句话也不想说
"筷"来接力!《绵阳市餐饮业公筷公勺使用管理规范》出台
在11月26日的感恩节,诚挚地邀请家长一同来幼儿园进行感恩节活动,通过
面条界有自己的萨莉亚多少北漂从这家面馆里找安全感
用一识性筷子做个帆船
家里鹦鹉闲着没事开始逗猫了,这架势挺有意思 猫:这世界就像一个