图知网
搜索
首页
热门推荐
图片分类
简单的晶体管ocl功放电路制作[转] - 李逵 - 李逵的博客
下载原图
相关图片
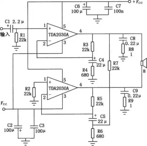
ocl功率放大电路
把两个ocl功放,用同一小组电源供电,就组成了btl输出电路
复合管otl功放电路(6v).jpg
国产ocl-16d"高传真"老功放电路图
ocl功放电路
otl功放电路的调整
为你推荐
王俊凯经典语录 178 "如果梦想有捷径的话,那么这条路的名字一定叫
除了窗子看上去现代一点,课桌和我们上小学时候的一样一样
猫和老鼠糟糕是心动的感觉
简单窗花,美丽心情
人寿的人身意外险 人寿意外保险人寿
文房四宝礼盒套装笔墨纸砚成人学生书法练习楷书毛笔字帖套装批发
2014年江苏高考一本高校录取分数线(文科理科)
安庆一中(九一六中学)